Information disclosure
1.招标条件
本招标项目引江补汉工程已由国务院批准建设,建设资金来自国家财政资金及企业自筹资金,项目出资比例为100%。招标人为中国南水北调集团江汉水网建设开发有限公司,招标代理机构为中技国际招标有限公司。项目已具备招标条件,现对引江补汉工程监理标进行公开招标。
2.项目概况及招标范围
2.1 项目概况
引江补汉工程是南水北调中线工程的后续水源工程,从长江三峡库区引水入汉江,提高汉江流域的水资源调配能力,增加南水北调中线工程北调水量,提升中线工程供水保障能力,并为引汉济渭工程达到远期调水规模、向工程输水线路沿线地区城乡生活和工业补水创造条件。
引江补汉工程由输水总干线和汉江影响河段综合整治工程两部分组成。
输水总干线:工程由进口建筑物、输水隧洞、石花控制建筑物以及出口建筑物等组成。取水口位于三峡大坝上游7.5km,出口位于丹江口大坝下游5km,输水线路长约194.8km,其中进水口长26.0m,输水隧洞长约194.3km,出口建筑物长4750m。石花控制建筑物位于桩号164+000附近。输水隧洞利用施工支洞布置11条检修交通洞,兼具调压功能。输水隧洞全程采用有压单洞自流输水,过水洞径10m,流量随三峡水库水位变化为170m³/s~212m³/s。输水隧洞采用“钻爆法+TBM/盾构法”组合施工方案,共布置27条施工支洞,其中22条平洞(含4条岔洞)、5条竖井,施工支洞总长45.35km,输水隧洞利用施工支洞布置11条检修交通洞,兼具调压功能。
汉江影响河段综合整治工程:为减缓工程通水后,丹江口水库下泄流量减小对坝下局部河段通航影响,保障出水口河段河势稳定,对坝下长约5km的汉江影响河段进行综合整治,包括羊皮滩右叉出水渠、航道整治、河道整治等工程组成。
2.2 工程建设地点:
湖北省宜昌市夷陵区、襄阳市保康县、襄阳市谷城县和十堰市丹江口市。
2.3 招标范围及内容
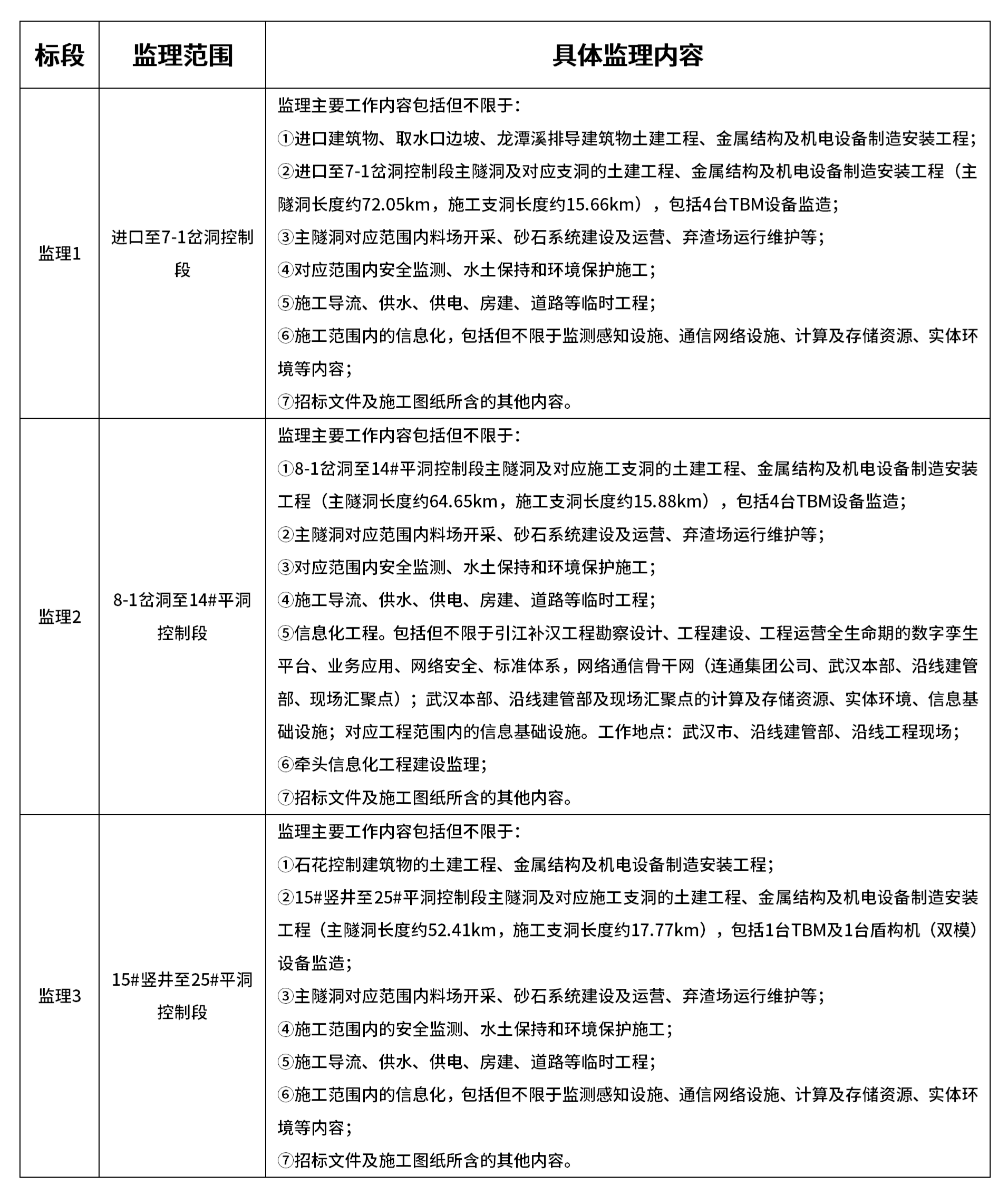
本次招标共划分3个监理标段,投标人可选择其中任意1个或多个标段投标,但只能中标其中1个标段。监理范围及内容以最终批复的初步设计和施工图纸所包含的施工内容为准。主要工作范围见下表:

注:其中1#、3#、6#、7#、8#、11#、12#、19#、20#等9条支洞及9#和10#竖井对应的支洞洞脸及部分支洞洞身土建工程、进场道路(含4座桥梁)、部分料场的进场道路作为主标前期施工准备工程先期开工,计划开工时间2023年5月。
2.4 监理服务期限:
本项目监理服务期包括现场服务期及后期服务期。其中,现场服务期包括施工准备工程建设期和完工验收期、主体工程建设期和完工验收期;监理后期服务期包括竣工验收期和缺陷责任期。
2.5 计划工期:
施工准备工程计划开工日期为2023年5月,主体工程计划开工日期为2023年9月,计划施工期为112个月,缺陷责任期12个月,计划工期以实际发布开工令时间为准。
3.投标人资格要求
3.1 本次施工监理标招标要求投标人须同时具备以下资格条件:
(1)资质要求:

(2)财务要求:财务状况良好,满足监理工作需要。
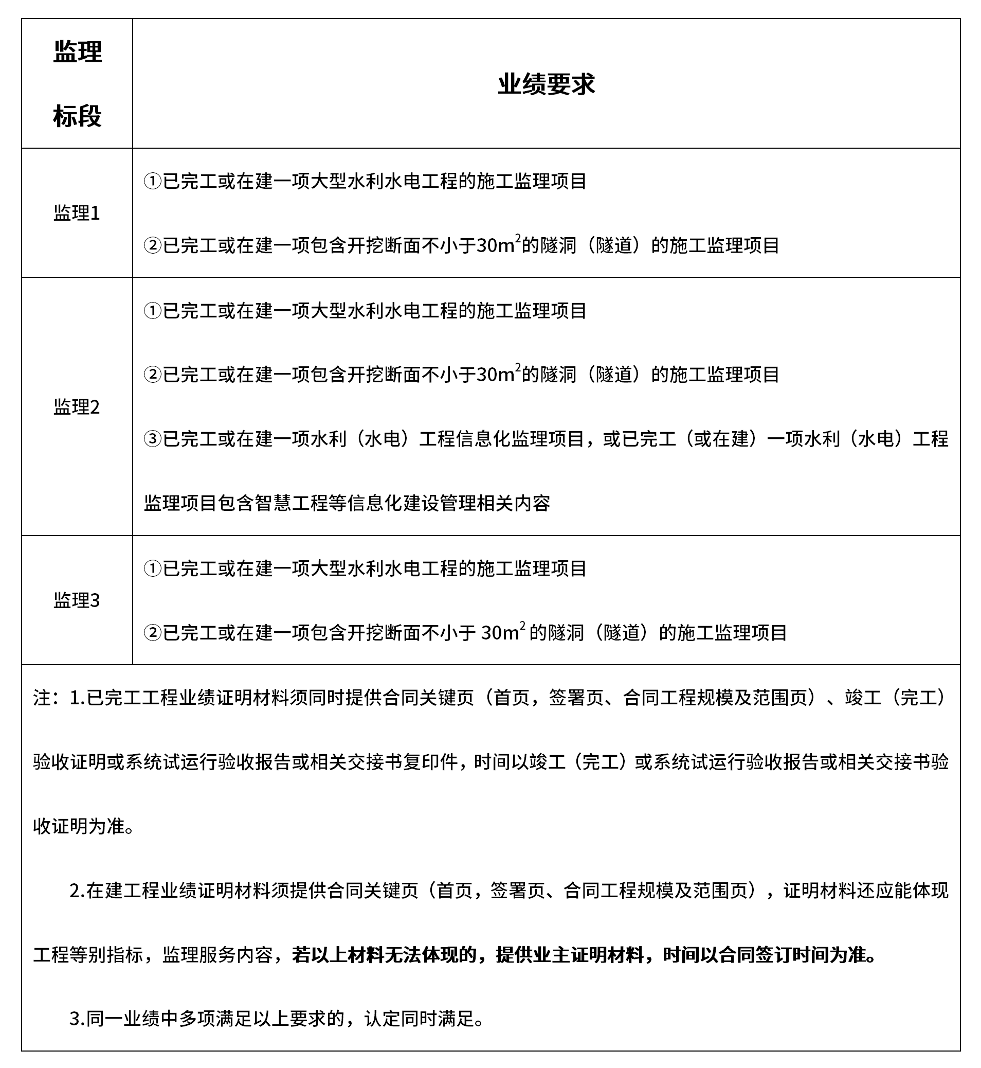
(3)业绩要求:近10年(2013年1月1日至投标文件递交截止日期,下同)以来同时具有如下施工监理业绩:

大型水利水电工程指按照《水利水电工程等级划分及洪水标准》(SL 252-2017)表3.0.1确定的大(1)型和大(2)型水利水电工程。
表3.0.1 水利水电工程分等指标

(4)信誉要求:投标人未被列入失信被执行人名单。评标当日通过"信用中国"网站(www.creditchina.gov.cn)查询结果为准。
(5)总监理工程师要求:

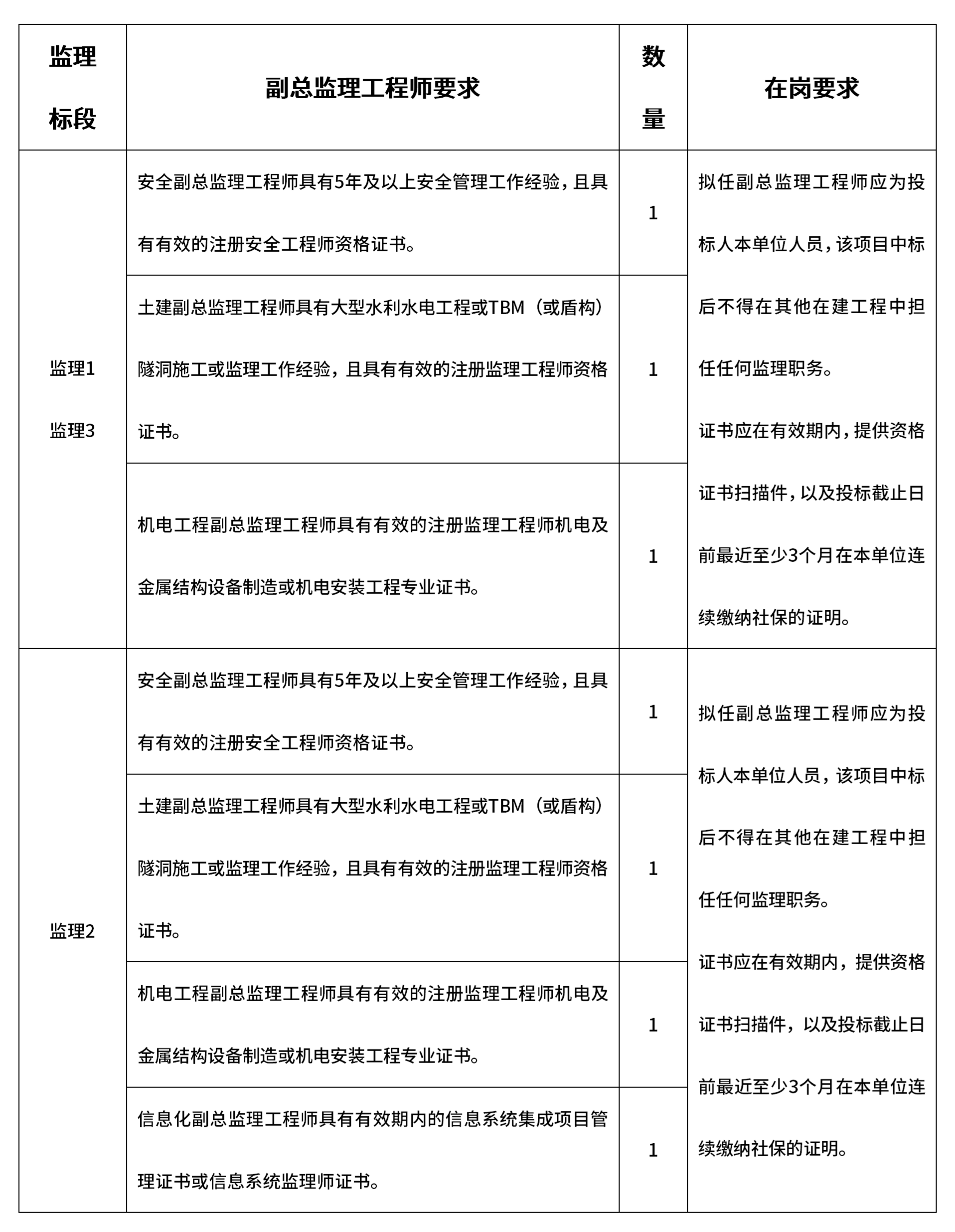
(6)副总监理工程师要求:

3.2 本次招标不接受联合体投标。
4.资格审查方式
本次招标项目采用资格后审方式,由评标委员会对投标人进行资格审查,所有通过资格审查的有效投标人均可以参加评标。
5.招标文件的获取
5.1 招标文件发售时间:2023年4月6日起到2023年4月13日17:00时止。
5.2 招标文件发售地点:中国通用招标网www.china-tender.com.cn。本项目招标文件采用线上方式获取,不向投标人提供纸质招标文件。
5.3 有意向的投标人应先在中国通用招标网(www.china-tender.com.cn)进行免费注册,注册完成后请按照网上操作流程进行购买。中国通用招标网技术支持电话:400-680-8126。
5.4 投标人先在通用招标网招标文件获取一栏中对应的项目(标)下填写文件购买申请,选择网上支付方式购买招标文件,投标人在标书款支付成功后,即可下载招标文件,发票在网上申请领取。招标文件售价:500元/标段,售后不退。
注:(1)每次购买标书申请系统生成的账号不同,请按照系统生成的账号进行付款,不要重复支付;
(2)付款金额必须与系统提示金额相同,否则将会被退回。
5.5 CA办理相关事宜:
投标人在平台下载投标文件编制软件进行投标文件编制,投标文件编制完成后,使用CA进行投标文件的加盖签章,并将加盖签章的投标文件加密导出后上传,最后使用CA进行开标截止时间后的解密。
本项目将通过中国通用招标网(www.china-tender.com.cn)电子招标平台(以下简称"本平台")进行网上全流程招投标,有意向的投标人须在平台注册后办理CA电子证书。办理CA电子证书后,也可以使用CA电子证书参加在本平台进行的其他全流程招投标项目,因其他项目办理过本平台CA锁的,如CA锁还在有效期内,则可直接使用。
办理CA电子证书有关事项如下:
1)办理时间:请于开标前1周完成办理并检查确认可正常使用。
2)办理程序:投标人须在中国通用招标网(www.china-tender.com.cn)进行线上办理,按要求在平台完成信息填报,选择有介质证书或者无介质证书即可。具体详见《平台操作指导手册》。
7×24小时客户服务热线支持:400-880-9888
CFCA客服电话:400-880-9888
CFCA微信公众号:CFCA-4008809888
如需办理,应按照网上操作流程在线购买。
6.投标文件的递交
6.1 投标文件递交截止时间和开标时间:2023年4月27日9:30(北京时间)在线解密投标文件。为了避免可能的网络拥堵,建议投标人在投标截止时间的24小时之前完成加密上传。
6.2 投标文件递交地点和开标地点:中国通用招标网网上开标大厅。
7.发布公告的媒介
本招标公告在中国招标投标公共服务平台(www.cebpubservice.com)、中国通用招标网(www.china-tender.com.cn)、中国南水北调集团有限公司网站(www.nsbd.cn)、中国南水北调集团江汉水网建设开发有限公司网站(www.nsbdjhsw.com.cn)上发布。
8.联系方式
招 标 人:中国南水北调集团江汉水网建设开发有限公司
地 址:武汉市东西湖区航天路7号汉江大厦
招标代理机构:中技国际招标有限公司
办公地址:北京市丰台区金泽东路通用时代中心C座9层
联 系 人:方鹏、王延巍、张钰芮
联系电话:13811383729、13911861267、15321832096
电子邮箱:fangpeng@cgci.gt.cn